感谢您关注beat365英国官方网站招生就业处!

当前位置: 首页 -> 招生信息 -> 招生动态 -> 正文

招生动态

2020年高职单招报考须知

信息来源: 发布日期:2020-01-21

 

  1.什么是高职单招?

  高职单招是普通高等职业教育单独考试招生的简称,是指经批准的高等学校在当年参加普通高考报名的考生范围内,自主进行命题、自行组织考试、自主确定录取标准和录取名单的一种普通高考招生形式。我省实施高职单招是贯彻落实国务院《关于深化考试招生制度改革的实施意见》和省政府《关于深化考试招生制度改革的实施方案》,加快推进普通高等职业教育分类考试改革,探索“知识+技能”的考试评价办法,为考生接受高等教育提供多样化入学评价录取方式的重要举措。按照国家有关规定,高职单招录取的考生在入学后及毕业后的各项待遇与参加统一考试入学的同层次学生一样,只是入学选拔方法不同。

  2.高职单招的招生对象是哪些考生?

  已通过2020年河北省普通高校招生报名,且符合所报考院校招生条件的考生(含对口考生)。

  3.2020年在河北省进行高职单招的院校有哪些?

  经河北省教育厅批准,2020年在河北省进行高职单招的省内院校有70所,名单如下:

 

  

  2020年如有省外院校经批准在我省参加高职单招,将在招生计划中公布。

  4.什么是考试类,按考试类实行联考有什么优势?

  考试类是指以教育部《普通高等学校高等职业教育(专科)专业目录(2015年)》划分的专业大类为基础,按照相近相通原则,分类别进行考试的一种形式。

  2020年我省高职单招考试招生专业继续划分为不同的考试类,实行院校联合考试招生。按考试类实行联考相较传统的各院校单考具有明显的优势。一是简化了考生报考手续。考生只需向联考牵头院校报考,即认为向该类所有院校报考,考试成绩供该类所有院校使用,大大减轻了考生的考试负担、减少了考生的舟车劳顿。二是扩大了考生报考范围,考生填报志愿时可以面向本类所有院校的全部本类专业,大大增加了考生的选择范围。三是考试管理更加规范,由牵头院校统筹考试组织等工作,管理更加统一,操作更加规范,考试环境更加优化。

  5.各考试类的牵头院校有哪些作用?牵头院校有哪些?

  牵头院校由本考试类所有单招院校推选产生,具有相关专业优势,负责本考试类的考生报考、缴费、命题、组考、评卷、成绩公布与复核、违规行为的认定和处理以及录取组织等工作。

  

 

  6.高职单招的计划编制有什么特点?

  2020年高职单招继续将统考计划与对口计划分开编列。分别编列计划后,统考考生和对口考生之间、各考试类考生之间将互不影响,公平合理。

  7.“河北省高职单招服务平台”是什么?

  “河北省高职单招服务平台”是深入推进我省高职分类考试改革、按照我省高职单招“按类实行联合考试招生”“各考试类牵头院校负责本考试类的命题、组考和录取工作”的要求,由各考试类牵头院校联合开发的高职单招服务平台(网址是:http://hebgzdz.sjziei.com)。从2020年起,我省高职单招的报考、志愿填报、打印准考证、成绩及录取结果查询等均通过该服务平台进行,考生也可通过相关考试类牵头院校官方网站进行成绩和录取结果的查询。为保证顺利参加高职单招,请广大考生牢记“河北省高职单招服务平台”及其网址,随时关注该服务平台,认真阅读我省单招相关规定、各考试类牵头院校制定的考试实施方案和单招院校招生简章,按要求进行报考、考试、填报志愿等。

  8.高职单招工作流程是怎么安排的?

  ①已参加高考报名的考生于2020年3月9日9时至3月13日17时,登录河北省高职单招服务平台(网址:http://hebgzdz.sjziei.com)进行报考、选择考试类,并向对应的牵头院校缴纳报考费。

  ②完成报考缴费的考生按照各牵头院校联考实施方案要求,下载打印准考证。

  ③考生于2020年3月28日至4月1日到各牵头院校指定考点参加考试。具体考试时间以各考试类牵头院校公布的联考实施方案为准。

  ④各牵头院校于2020年4月10日前向社会公布考生成绩及成绩复核方法,按时受理考生成绩复核申请。

  ⑤2020年4月11日9时至14日17时,考生登录河北省高职单招服务平台填报一志愿;

  4月16日至19日,一志愿录取;

  4月20日9时,考生查询一志愿录取结果;

  4月20日9时至21日9时,一志愿未录取的考生登录河北省高职单招服务平台填报二志愿;

  4月22日至23日,二志愿录取;

  4月24日9时,考生查询二志愿录取结果;

  录取结束后,招生院校公布录取考生名单,向考生发放由校长签发的《录取通知书》。

  9.考生如何填报考试类?需要注意哪些内容?

  参加高职单招的考生(含技能拔尖免试考生)都必须进行报考,在报考时选择考试类。

  高考报名时考试类型选择“统考”的考生(以下简称“统考考生”),可从10个考试类任选一类,但不得报考对口计划。其中选择考试八类的考生,须在缴费页面选择细分类。

  高考报名时考试类型选择“对口”的考生(以下简称“对口考生”),可不选择考试类,默认按考生高考报名时所选的专业类向相应牵头院校缴费并按要求参加考试(具体招生专业详询招生院校或以公布的招生计划为准);也可从统考计划10个考试类中另选一类,与该类的统考考生一起参加考试、录取。

  特别提醒:考生选择考试类后,系统将跳转到缴费页面,支付方式确定后,考试类等报考信息将不得更改,如未确定支付方式,可返回修改考试类等报考信息。报考结束后不再安排补报。不得跨考试类(含考试八类各细分类)报考、参加考试、填报志愿和录取。

  各考试类涵盖专业如下(涵盖专业来源于教育部《普通高等学校高等职业教育(专科)专业目录》,具体招生专业详询招生院校或以公布的招生计划为准):

  G考试七类(医药卫生(临床医学类专业除外)等所涉及专业):护理、助产、药学、中药学、蒙药学、维药学、藏药学、医学检验技术、医学生物技术、医学影像技术、医学美容技术、口腔医学技术、卫生检验与检疫技术、眼视光技术、放射治疗技术、呼吸治疗技术、康复治疗技术、言语听觉康复技术、中医康复技术、公共卫生管理、卫生监督、卫生信息管理、人口与家庭发展服务、生殖健康服务与管理、健康管理、医学营养、中医养生保健、心理咨询、医疗设备应用技术、精密医疗器械技术、医疗器械维护与管理、康复工程技术、康复辅助器具技术、假肢与矫形器技术、老年保健与管理、医疗器械经营与管理

  10.考生如何缴纳报考费?

  2020年3月9日9:00至3月13日17:00,参加高职单招的考生登录河北省高职单招服务平台(网址:http://hebgzdz.sjziei.com)进行报考并向对应的牵头院校缴纳报考费。各牵头院校负责本考试类相关费用的收取。缴费标准及缴费过程中出现的问题,可根据缴费页面提示操作或向牵头院校咨询。

  具体报考流程如下:

  (1)考生打开“河北省高职单招服务平台(http://hebgzdz.sjziei.com)”,先进行系统登录,需输入姓名、考生号、密码(首次登录密码为考生身份证号码)和验证码。

  (2)考生首次登录系统后,需先修改登录密码。为保证信息安全,考生应尽量避免使用简单密码(例如:由纯数字、纯英文组成的密码)。密码修改完毕后,考生需使用新密码重新登录系统,登录后,在个人中心选择“报考缴费”进行考试类的选择。

  请考生高度重视登录密码的保管,此密码将作为后期登录系统进行成绩查询,准考证下载,志愿填报等使用,不要将密码告诉他人,以防被他人篡改志愿等信息。

  (3)考生选择考试类后进入缴纳页面,确定支付方式后,将无法修改考试类等报考信息,支付方式未确定前可返回修改。

  (4)考生选择选择微信或支付宝支付的,扫描二维码完成支付;选择网银支付的,根据网页提示完成支付。支付完成后,点击“退出”按钮安全退出系统。

  详细流程图如下:

  11.报考统考计划的考生如何参加高职单招考试?

  高职单招考试实行“文化素质+职业技能”的评价方式,总分为750分。文化素质和职业技能的命题和考试均由牵头院校负责。其中文化素质考试科目为语文、数学,每科150分,满分300分;职业技能考试可采取专业基础考试、职业适应性测试或面试等方式进行,具体以牵头院校规定为准,满分450分。

  文化成绩直接使用学业水平考试成绩折算替代,学考科目分别为语文、数学,具体折算办法由各牵头院校确定。没有相应学考成绩的考生,须参加牵头院校组织的文化考试,如不参加,文化考试成绩为零。相应学考成绩不全的考生,可参加牵头院校组织的文化考试,也可使用现有学考成绩直接折算(所缺科目成绩为零)。

  职业技能考试由牵头院校组织,由专业基础考试和职业适应性测试两部分组成。其中,专业基础考试部分满分100分,由牵头院校根据各考试类所包含专业的特点,从外语、思想政治、历史、地理、物理、化学、生物等七个科目中指定一科进行笔试。具有相应科目学考成绩的考生,使用该科目学考成绩折算替代。没有相应科目学考成绩的考生,须参加牵头院校组织的专业基础考试,如未参加,则专业基础考试部分成绩为零。职业适应性测试部分满分350分,由牵头院校负责命题并组织测试,报考艺术类专业且有全省艺术统考成绩的考生可直接使用相对应的专业成绩折算替代。以上成绩具体折算办法由各牵头院校确定。

  12.报考对口计划的考生如何参加高职单招考试?

  按照对口高考报名的考生实行“文化素质+职业技能”的评价方式,总分为750分。文化素质和职业技能的命题和考试均由牵头院校负责。其中文化素质考试科目为语文、数学,每科150分,满分300分;职业技能考试可采取职业适应性测试或面试等方式进行,具体以院校规定为准,满分450分。

  文化考试和职业技能考试均由牵头院校负责。对口考生均需参加文化素质考试。考生如有全省对口专业考试成绩,可使用对口专业考试成绩(总分390分)折算代替职业技能考试成绩(总分450分),具体折算办法由各牵头院校确定,也可参加牵头院校组织的职业技能考试。考生如没有全省对口专业考试成绩,须参加牵头院校组织的职业技能考试。

  13.残疾考生如何申请高职单招考试合理便利?

  对在2020年高考报名时已申请合理便利并审核通过的高职单招残疾考生,可在所选择考试类的考试前10个工作日内,向对应牵头院校提出合理便利申请,由牵头院校确定能为考生提供的合理便利内容。

  14.考生如何查询考试成绩?

  考生按照牵头院校公布的时间和方式查询自己的成绩。考生如果对考试成绩有疑问,可以在规定时间内向牵头院校提出成绩复核。详见各考试类考试实施方案或向牵头院校咨询。

  15.考生如何填报志愿?

  考生须通过“河北省高职单招服务平台”(http://hebgzdz.sjziei.com)进行高职单招网上志愿填报。设两个志愿,均实行平行志愿。每个志愿,考生可从前期所报考试类(对口考生在所属专业类)中最多选择五所院校填报,每所院校最多填报六个专业,服从专业调剂的须勾选“服从专业调剂”选项。跨类填报的志愿无效。符合条件的免试生在高职单招一志愿投档前完成录取备案,已录取备案考生的志愿无效。

  高职单招二志愿采取公布缺额、征集志愿方式进行。一志愿未录取的考生届时可登录河北省高职单招服务平台(http://hebgzdz.sjziei.com)查询缺额计划,按规定填报志愿。

  2020年4月11日9时至14日17时,考生填报一志愿;

  2020年4月20日9时至21日9时,考生填报二志愿。

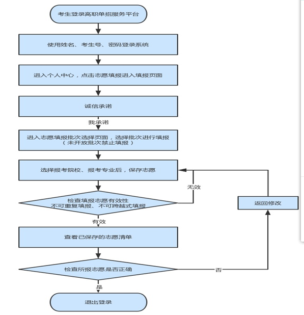
  网上填报志愿系统操作流程:

  (1)考生登录

  考生打开河北省高职单招服务平台(http://hebgzdz.sjziei.com),输入姓名、考生号、密码和验证码登录系统,通过个人中心点击“志愿填报”按钮进行志愿填报。

  如忘记密码,可点击考生登录界面的“忘记密码”按钮,填写姓名、考生号、验证码,填写完成后点击“下一步”,进行人脸识别验证,验证通过后,可进行密码修改。如无法完成密码修改,考生可联系各考试类牵头院校进行修改。

  (2)填报志愿:

  考生首次进入志愿填报系统,必须进行诚信承诺。考生点击“我承诺”按钮后,系统将自动跳转至志愿列表。点击可填报志愿的“操作”栏内“填报”按钮进入志愿填报页面。

  考生最多可以填报5所院校(不能重复或跨越式填报),每所院校最多可选择6个专业(不能重复或跨越式填报)。若服从专业调剂,需对“服从专业调剂”选项进行勾选。考生只能按前期所报考试类(含考试八类各细分类)填报志愿,不得跨考试类填报志愿,跨类填报的志愿无效。

  考生在填报志愿完毕后,必须点击“保存”按钮来保存所报志愿信息,保存后系统将显示考生当前志愿已填报的志愿信息。

  (3)查看志愿:考生在查看志愿清单页面,可以查看到已经填报的志愿信息。请考生务必仔细核对所填报的志愿信息是否准确。若需修改,可点击“返回修改”按钮返回志愿填报页面进行修改。

  (4)退出系统:考生在查看志愿清单页面,点击“确认并退出”按钮退出系统。请考生填报志愿完成后要及时退出系统,以防他人篡改。

  志愿填报流程图如下:

  16.高职单招是如何录取的?

  高职单招录取工作由牵头院校按类分别组织,一、二志愿均实行平行志愿投档。每个志愿录取时,根据考生志愿和各考试类投档规则,将其电子档案投给符合条件的院校,由院校确定考生是否录取及其录取专业。

  17.哪些考生可以申请免试录取?如何办理?

  对于获得由教育部主办或联办的全国职业院校技能大赛三等奖及以上奖项,或由省级教育行政部门主办或联办的省级职业院校技术大赛一等奖的中等职业学校应届毕业生,和具有高级工或技师资格(或相当职业资格)、获得县级劳动模范先进个人称号的在职在岗中等职业学校毕业生,可由高职单招院校在相同或相近专业免试录取,资格审查工作由各招生院校自行负责,考生须按院校有关要求提出申请。各录取院校负责本校免试考生的录取工作。

  18.考生如何查询录取结果?

  2020年4月20日9时,考生可通过河北省高职单招服务平台(http://hebgzdz.sjziei.com)查询一志愿录取结果。

  2020年4月24日9时,填报二志愿的考生可通过河北省高职单招服务平台(http://hebgzdz.sjziei.com)查询录取结果。

  考生也可向院校查询录取结果,最终结果以录取通知书为准。

  19.已被高职单招录取的考生,还能参加当年的全国统考等考试和录取吗?

  已被高职单招录取的考生,不能参加当年普通高校招生全国统一考试和普通高校对口招生全省统一考试以及其他各种单独招生考试,不能参加当年其他形式的高考录取。

  20.违规处理有什么规定?

  按照《国家教育考试违规处理办法》(33号令)和国家教育部相关规定,单招院校负责本校单招考试中违规行为的认定和处理工作。

  按照《国家教育考试违规处理办法》规定,在我省普通高校招生艺术、体育、对口专业考试和高职单招考试中被认定有作弊行为的考生,其当年高考报名所参加的各科、各阶段考试成绩无效,考生违规事实及处理意见将上报教育部,由教育部记入其高考诚信电子档案。

  按照《普通高等学校招生违规行为处理暂行办法》(36号令)规定,由相关部门对单招工作中违规的院校、工作人员进行处理。

  相关人员在考试过程中如有违反法律的行为,将依据《中华人民共和国刑法》《中华人民共和国教育法》和《最高人民法院最高人民检察院 关于办理组织考试作弊等刑事案件适用法律若干问题的解释》的涉考条款进行处理。中共党员在考试招生过程中违反党纪,将依据新修订的《中国共产党纪律处分条例》进行处理。

  注:以上内容为学院招生办公室根据省考试院2020年有关高职单招文件精神整理。beat365高职单招简章及计划,待省教育厅批准后,向社会公布。

 
                          招生办公室

                       2020年1月19日

版权所有©beat365(英国vip认证) - 官方网站      建设与技术支持:网络安全与信息化中心

冀ICP备   冀ICP备

冀公网安备 号