感谢您关注beat365英国官方网站招生就业处!

当前位置: 首页 -> 招生信息 -> 招生动态 -> 正文

招生动态

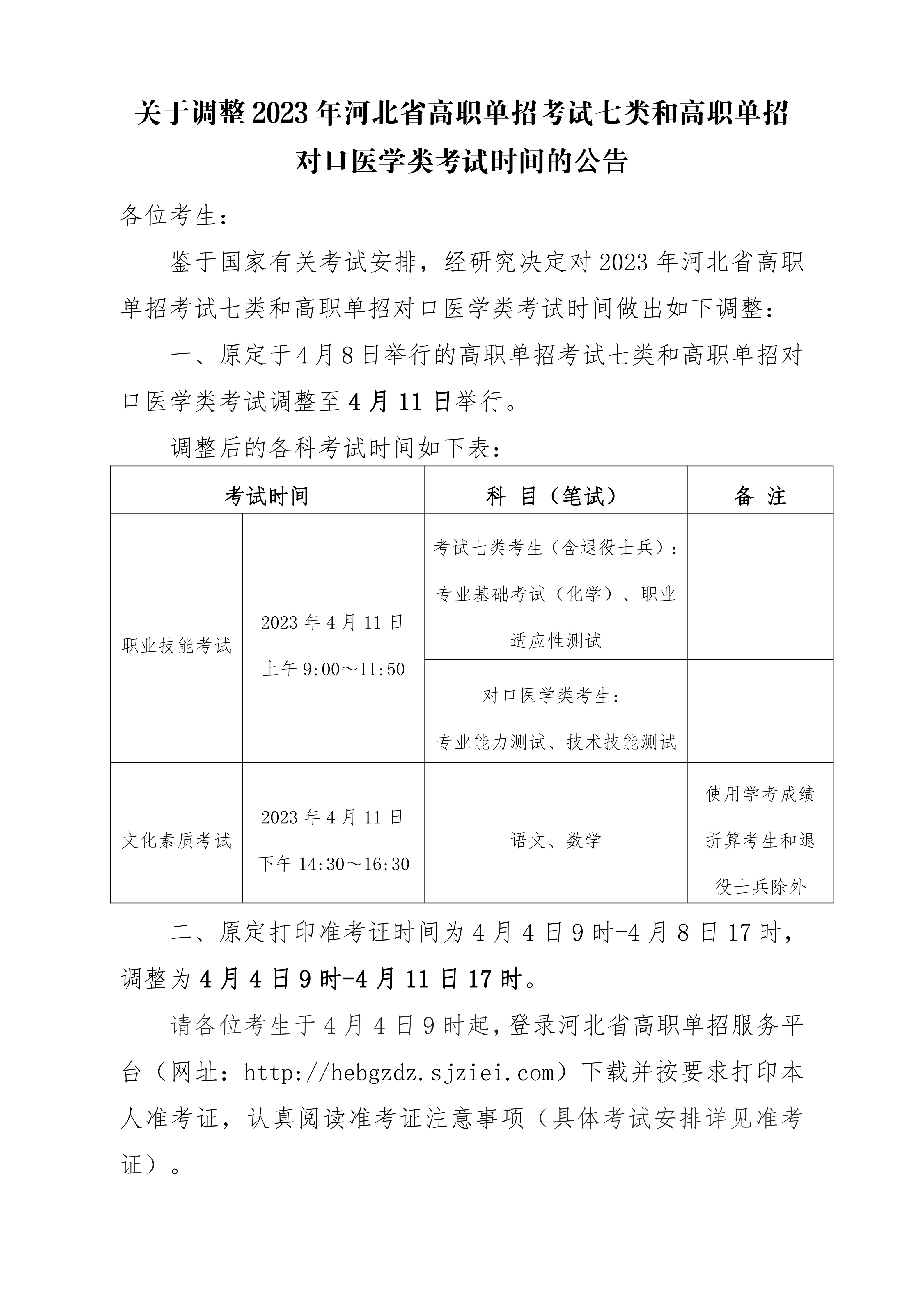
关于调整2023年河北省高职单招考试七类和高职单招对口医学类考试时间的公告

信息来源: 发布日期:2023-03-09

关于调整2023年河北省高职单招考试七类和高职单招对口医学类考试时间的公告


版权所有©beat365(英国vip认证) - 官方网站      建设与技术支持:网络安全与信息化中心

冀ICP备   冀ICP备

冀公网安备 号