根据我省规定,2023年高职单招实行按类联合考试招生方式,每个类别均设立牵头院校,负责本考试类的考试、成绩发布、录取控制分数线划定、填报志愿和录取组织等工作。
高职单招志愿填报采取网报形式,考生需在规定时间内登录河北省高职单招服务平台(http://hebgzdz.sjziei.com,以下简称单招平台)填报志愿。实行平行志愿填报方式,设集中志愿和一次征集志愿。考生在牵头院校规定时间内登录“单招平台”填报志愿,每次填报志愿可在同一考试类中选报5所院校,每所院校最多填报6个专业及是否服从专业调剂选项,不得跨考试类填报。考生如有疑问,可向所报考的考试类牵头院校咨询(咨询电话附后)。
一、志愿填报时间
集中志愿填报时间:2023年4月17日9时至19日17时。
征集志愿填报时间:2023年4月23日14时至24日12时。征集志愿填报采取公布缺额计划、征集志愿方式进行,集中志愿未录取的考生届时可登录单招平台,按规定填报征集志愿。
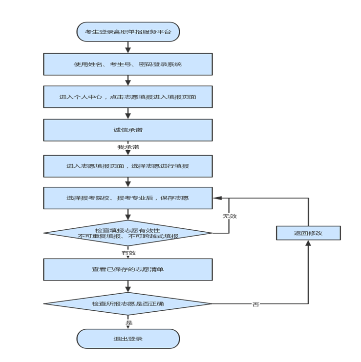
二、志愿填报流程
完成我省2023年高职单招报考的考生,方可填报志愿。考生登录“单招平台”后,进入“个人中心”,点击“志愿填报”进入志愿填报系统。具体操作流程如下:

1.考生打开“单招平台”,输入姓名、考生号、密码(与报考时的密码相同)和验证码登录系统,通过个人中心点击“志愿填报”按钮进行志愿填报。
如忘记密码,可点击考生登录界面的“忘记密码”按钮,填写姓名、考生号、验证码,填写完成后点击“下一步”,进行人脸识别验证,验证通过后,可进行密码修改。如无法完成密码修改,考生可联系单招平台技术人员(电话0311-88298006,15373939902)进行修改。
2.考生首次进入志愿填报系统,必须进行诚信承诺。考生点击“我承诺”按钮后,系统自动跳转至志愿列表,点击 “填报”按钮进入志愿填报页面。
考生最多可以填报5所院校(不能重复或跨越式填报,比如不能平行志愿A、B填报同一所院校,也不能不填报“平行志愿A”,直接填报“平行志愿B”等,志愿填报系统不予支持。专业志愿填报同样不支持类似形式填报),每所院校最多可选择6个专业,服从专业调剂的,需勾选“服从专业调剂”选项。
3.考生在填报志愿完毕后,必须点击“保存”按钮来保存所报志愿信息,保存后系统将显示考生当前志愿已填报的志愿信息。在志愿填报截止时间前,考生可多次进行志愿修改和保存,最终以其网上最后一次修改并保存成功的志愿为准。
考生填报志愿结束后,可在志愿列表页面,点击“查看”按钮,查看本人填报的志愿信息。
提醒考生注意:志愿填报后要及时保存志愿并退出系统,妥善保存登录密码,以防他人篡改。
三、录取结果查询
2023年4月23日14时,考生可通过“单招平台”查询集中志愿录取结果。
2023年4月26日9时,填报征集志愿的考生可通过“单招平台”查询录取结果。
考生也可向报考院校查询录取结果,最终结果以录取通知书为准。
特别提醒:已被高职单招录取的考生,不能参加当年普通高校招生统一考试(含普通高中学业水平选择性考试)和对口升学考试及录取;未被高职单招录取的考生,还可以进行今年高考选科交费,参加6月份的普通高校招生统一考试(含普通高中学业水平选择性考试)及对口升学文化考试。
